无障碍浏览
长者模式
首页
概况信息
党务公开
政务公开
环境质量
舆情回应
网上办事
首页
>
环境质量
>
大气环境质量
> 环境空气质量预报
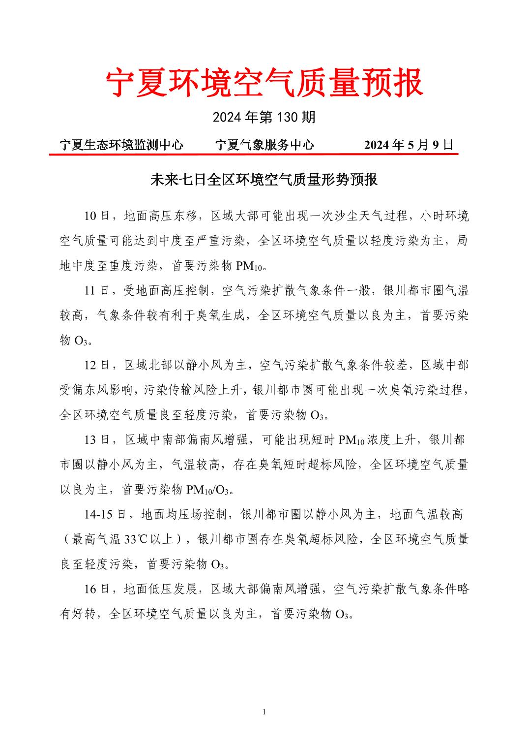
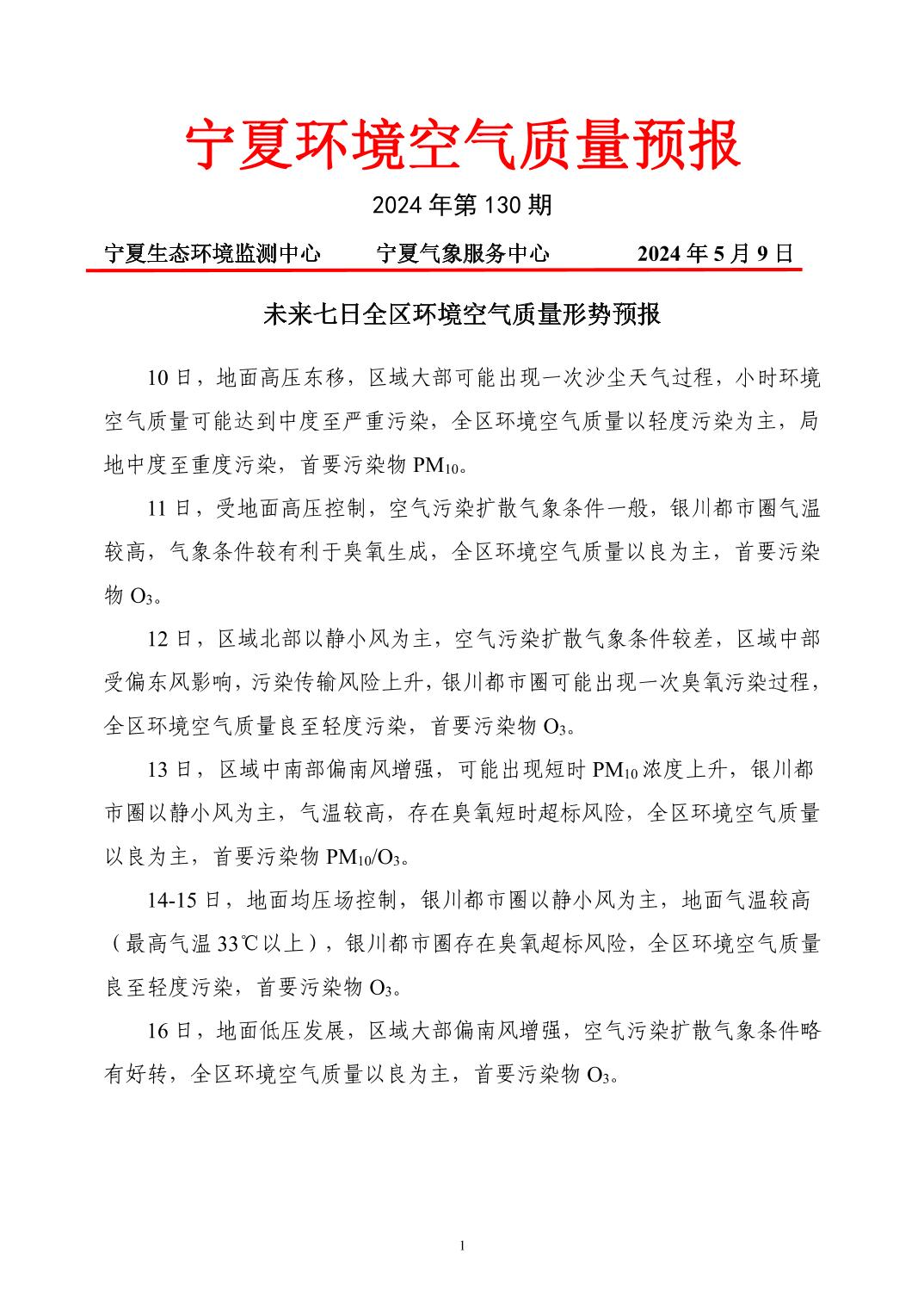
2024年5月9日宁夏环境空气质量预报信息
作者:
文章来源:
自治区生态环境厅
发布时间:
2024-06-06 17:12
点击: