无障碍浏览
长者模式
首页
概况信息
党务公开
政务公开
环境质量
舆情回应
网上办事
首页
>
专题专栏
> 生态环保督察整改
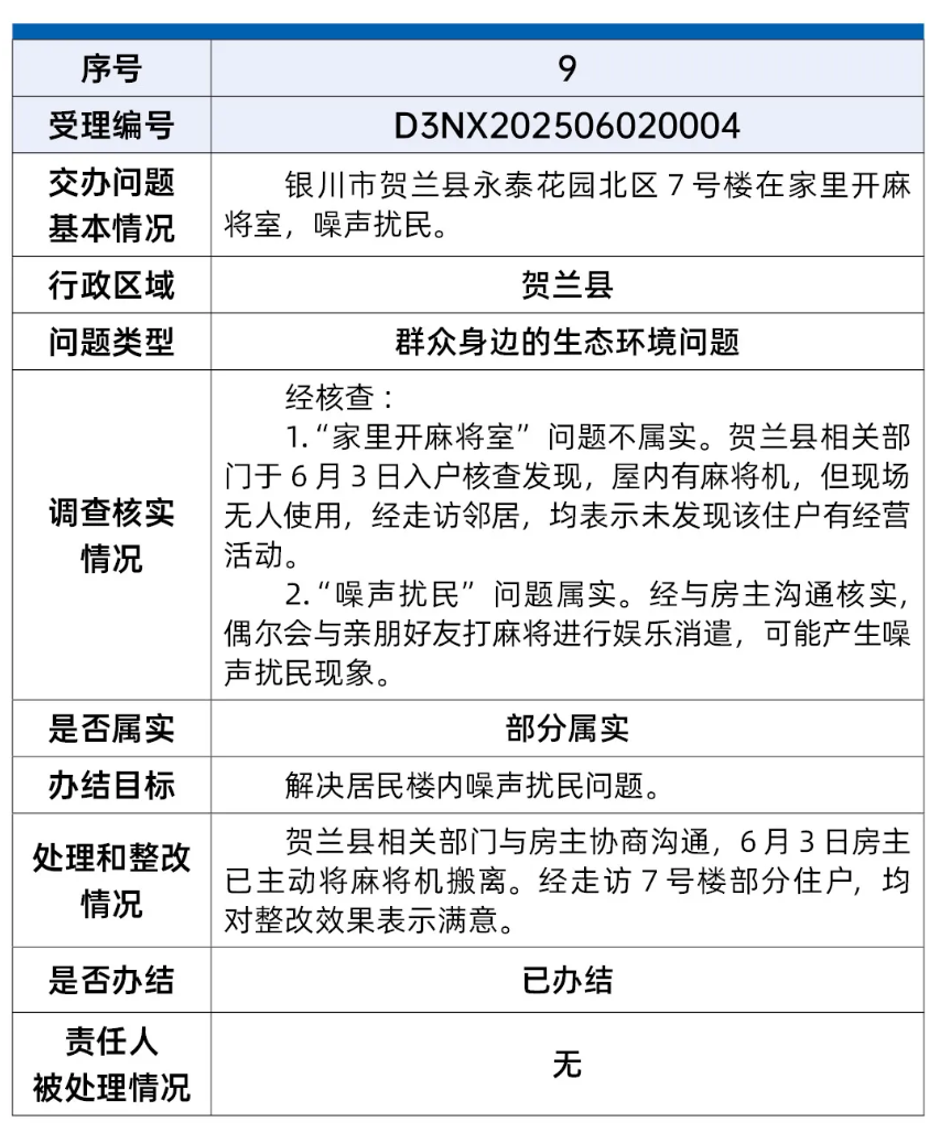
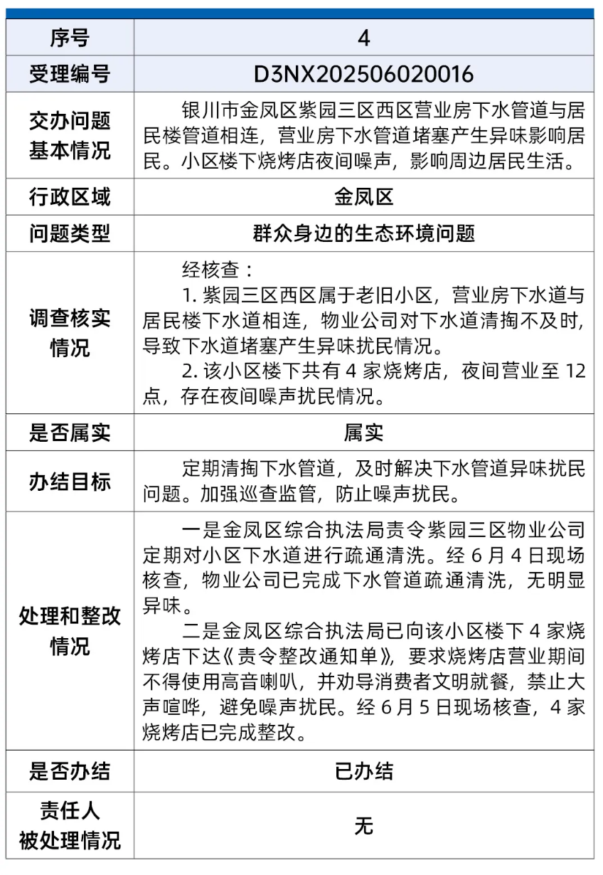
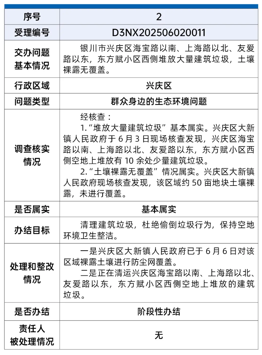
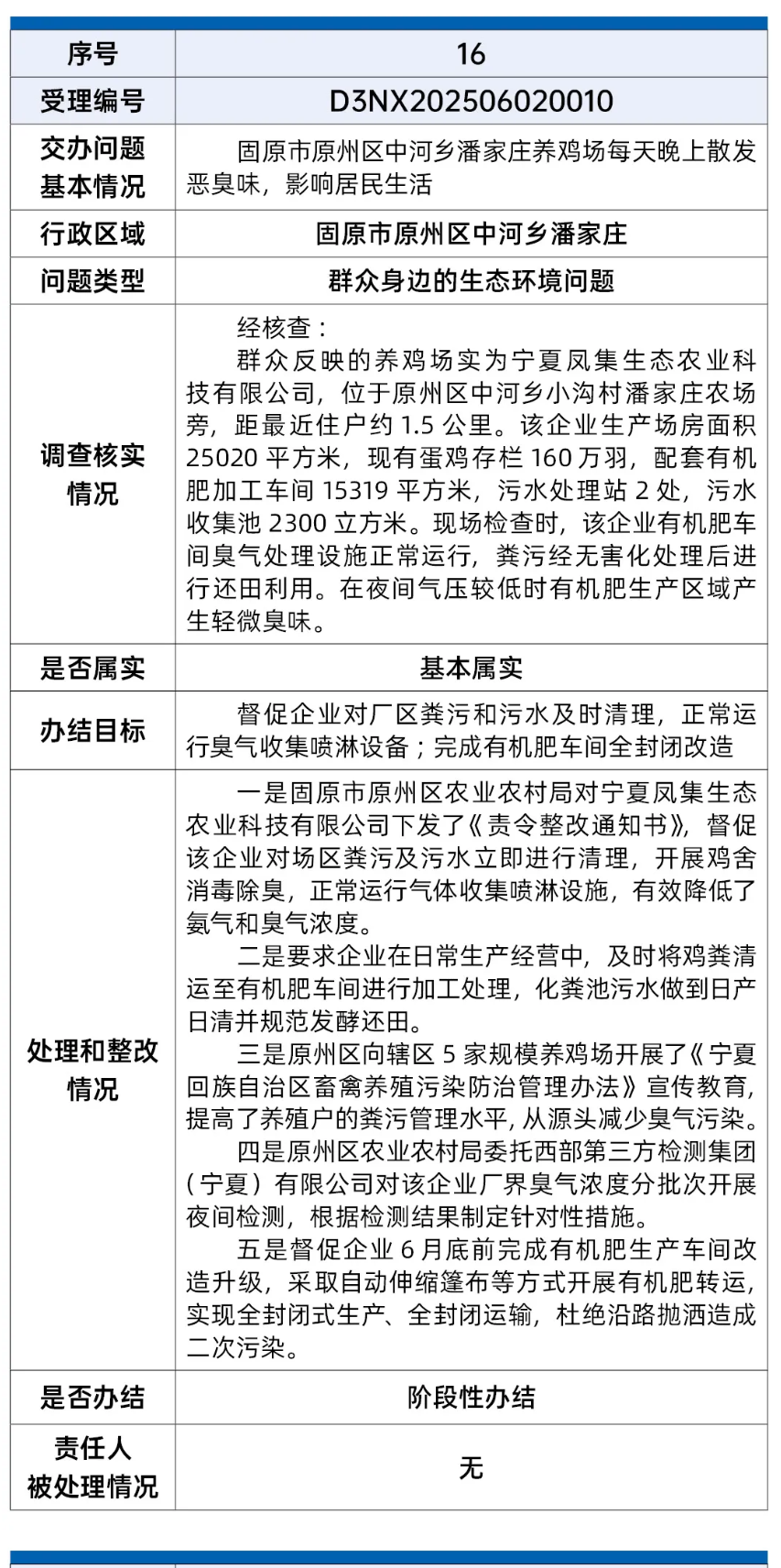
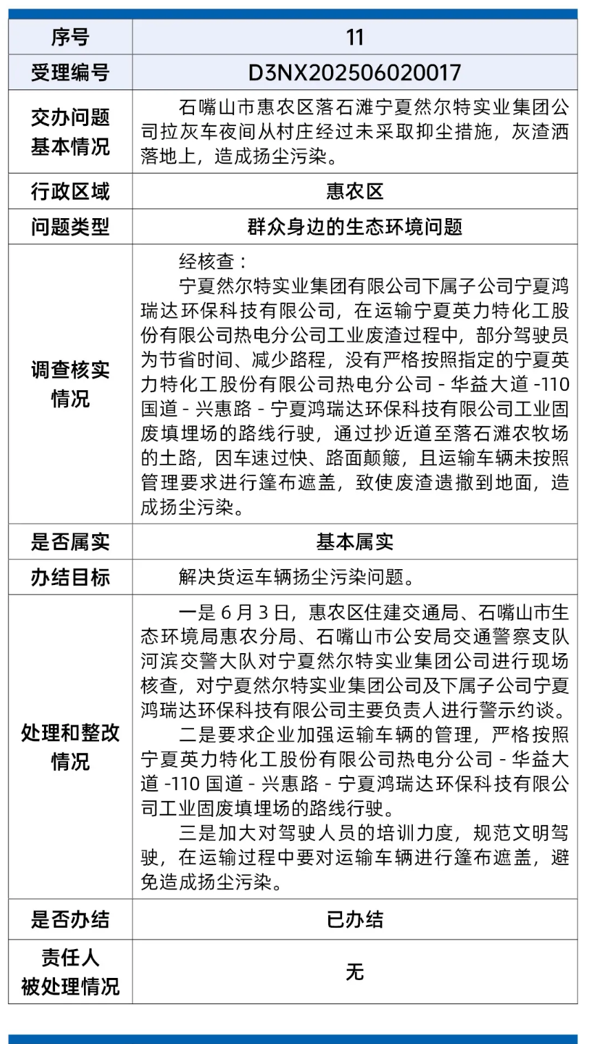
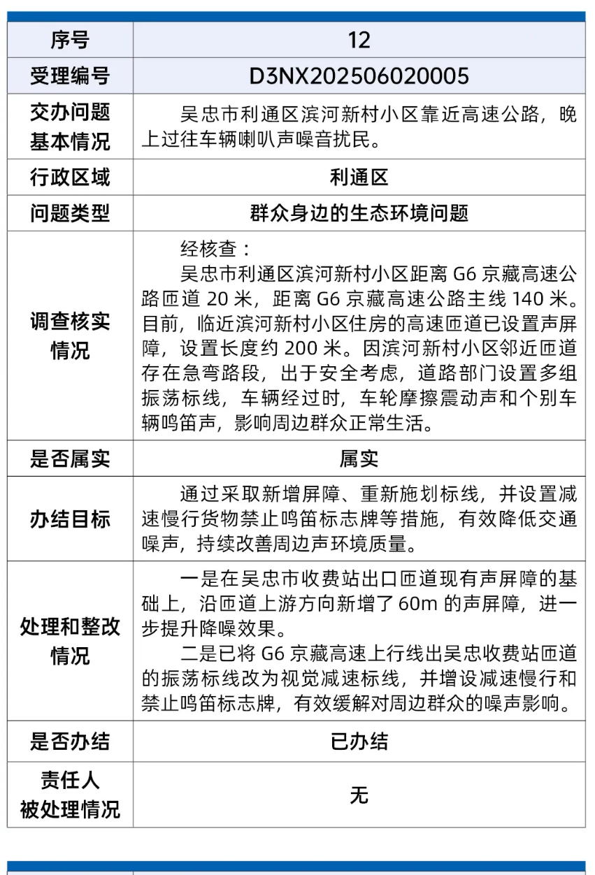
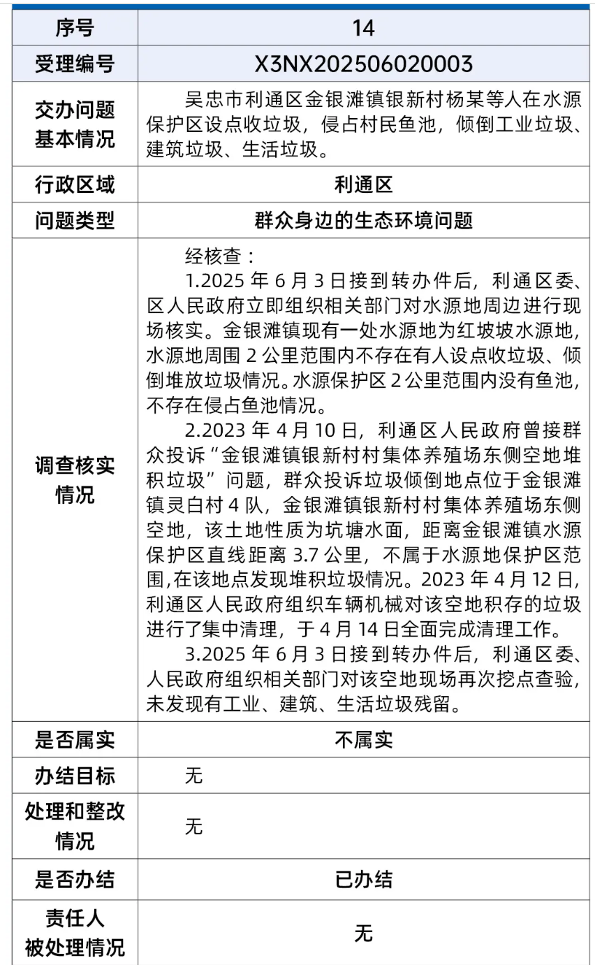
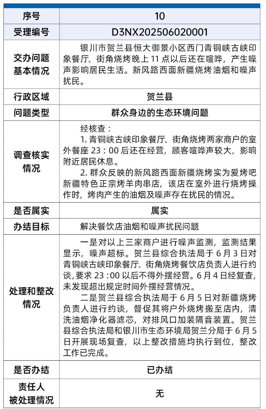
中央生态环境保护督察群众信访举报转办和边督边改公开情况一览表(第五批)
作者:
文章来源:
宁夏日报
发布时间:
2025-06-12 23:28
点击: