无障碍浏览
长者模式
首页
概况信息
党务公开
政务公开
环境质量
舆情回应
网上办事
首页
>
政务公开
>
财政公开
> 财政预决算
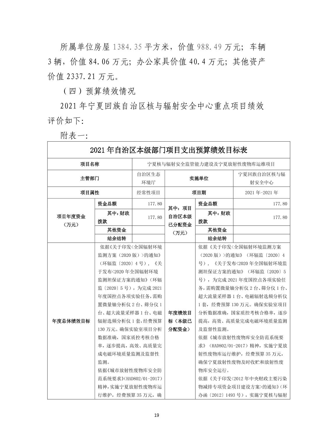
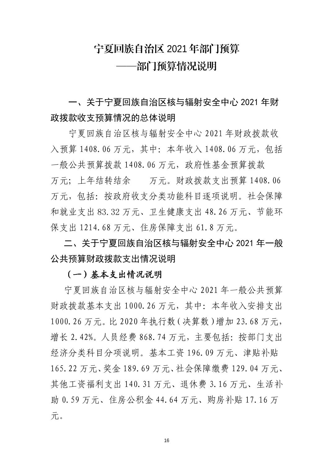
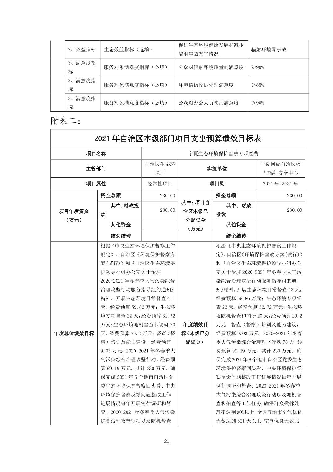
宁夏回族自治区核与辐射安全中心2021年部门预算
作者:
文章来源:
宁夏生态环境厅
发布时间:
2021-03-23 08:45
点击: