无障碍浏览
长者模式
首页
概况信息
党务公开
政务公开
环境质量
舆情回应
网上办事
首页
>
政务公开
>
财政公开
> 财政预决算
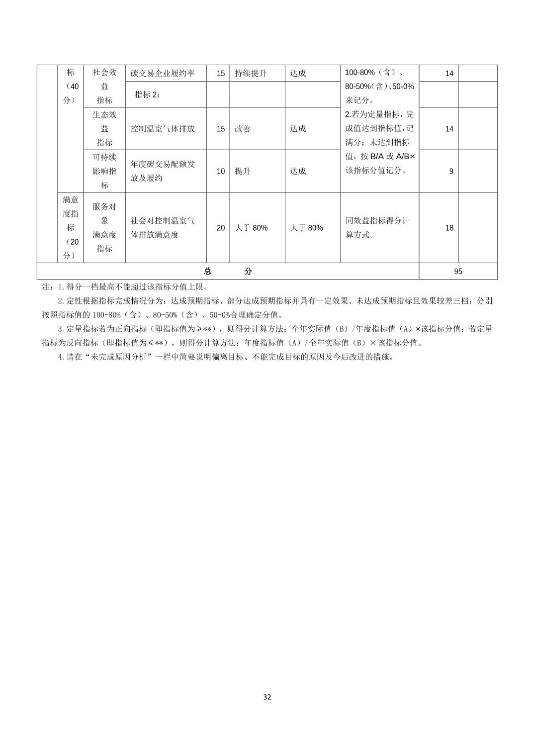
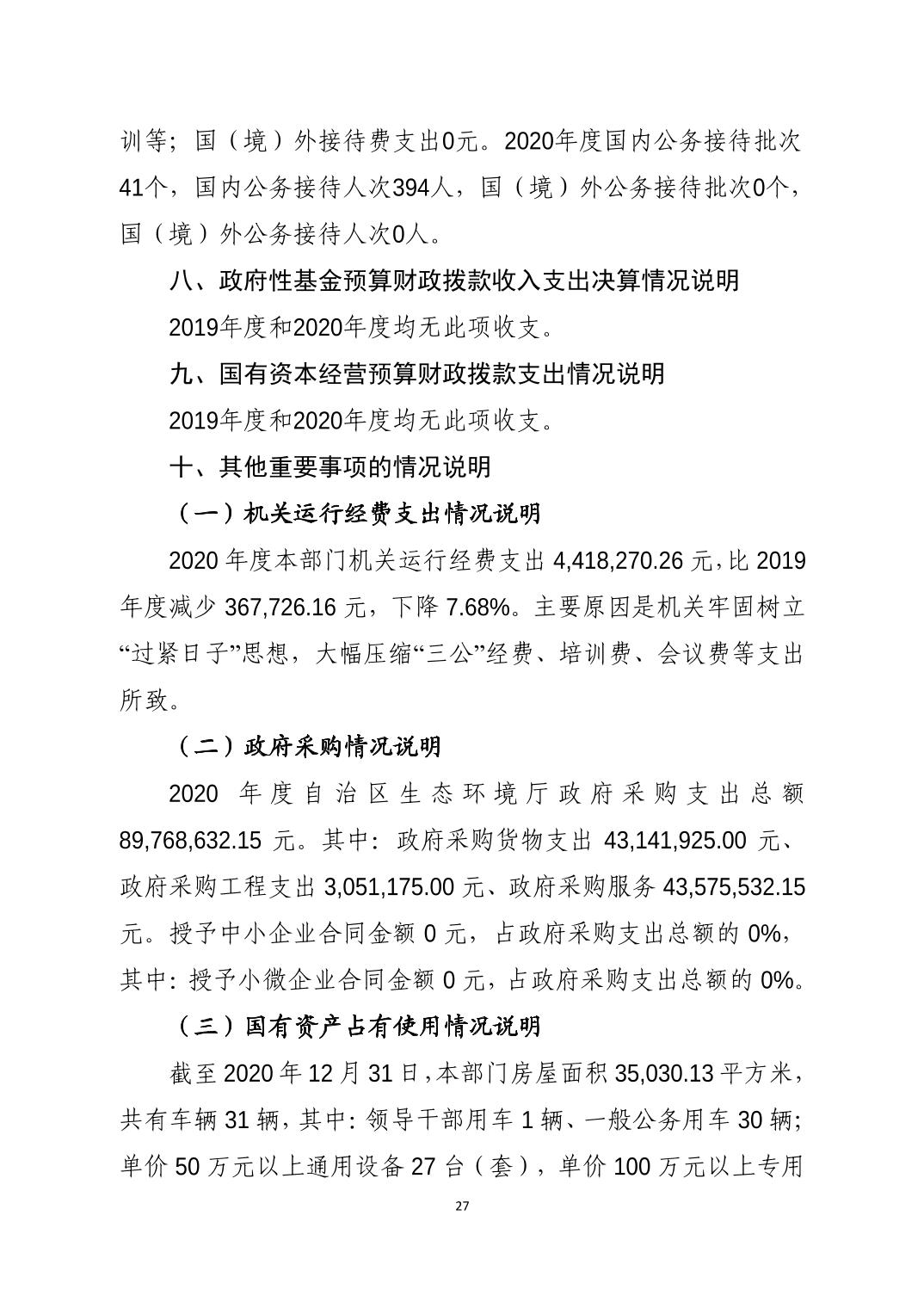
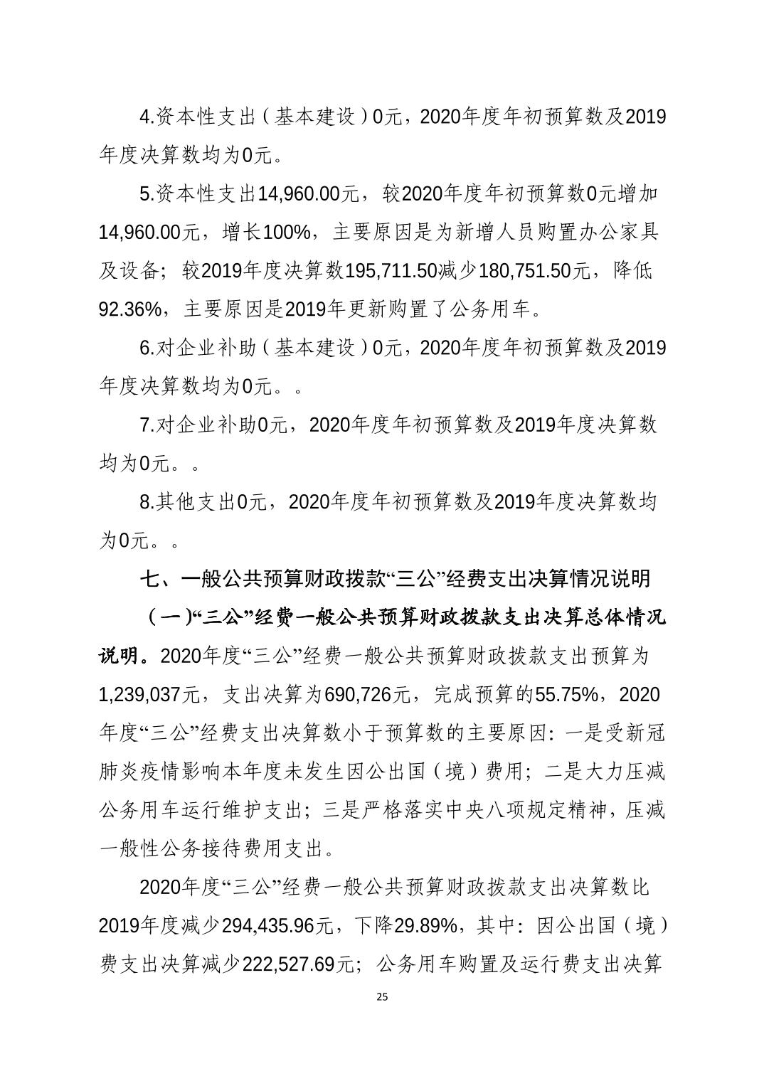
宁夏回族自治区生态环境厅2020年度部门决算公开
作者:
张守君
文章来源:
科技与财务处
发布时间:
2021-08-18 11:01
点击: