无障碍浏览
长者模式
首页
概况信息
党务公开
政务公开
环境质量
舆情回应
网上办事
首页
>
政务公开
>
财政公开
> 财政预决算
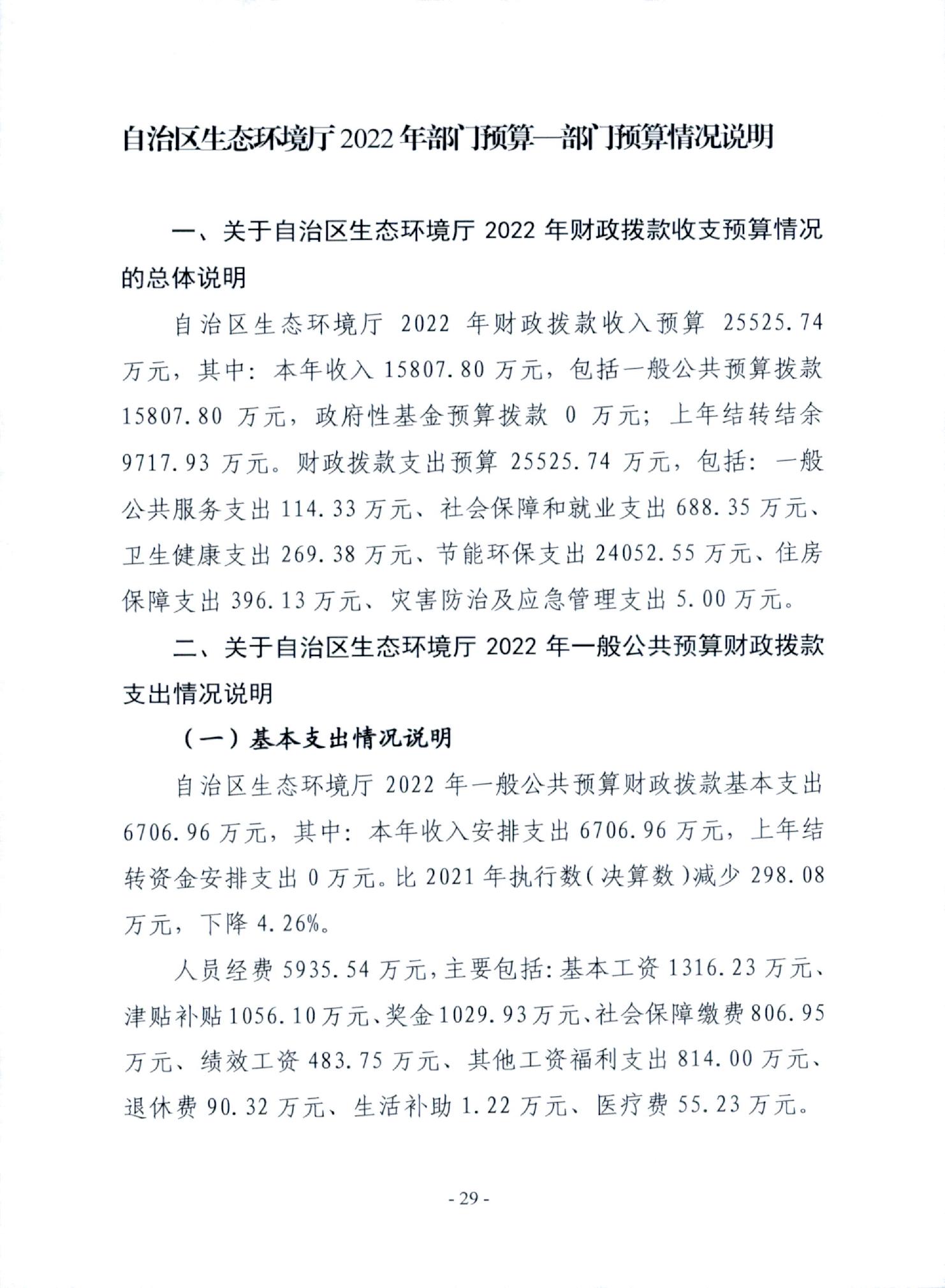
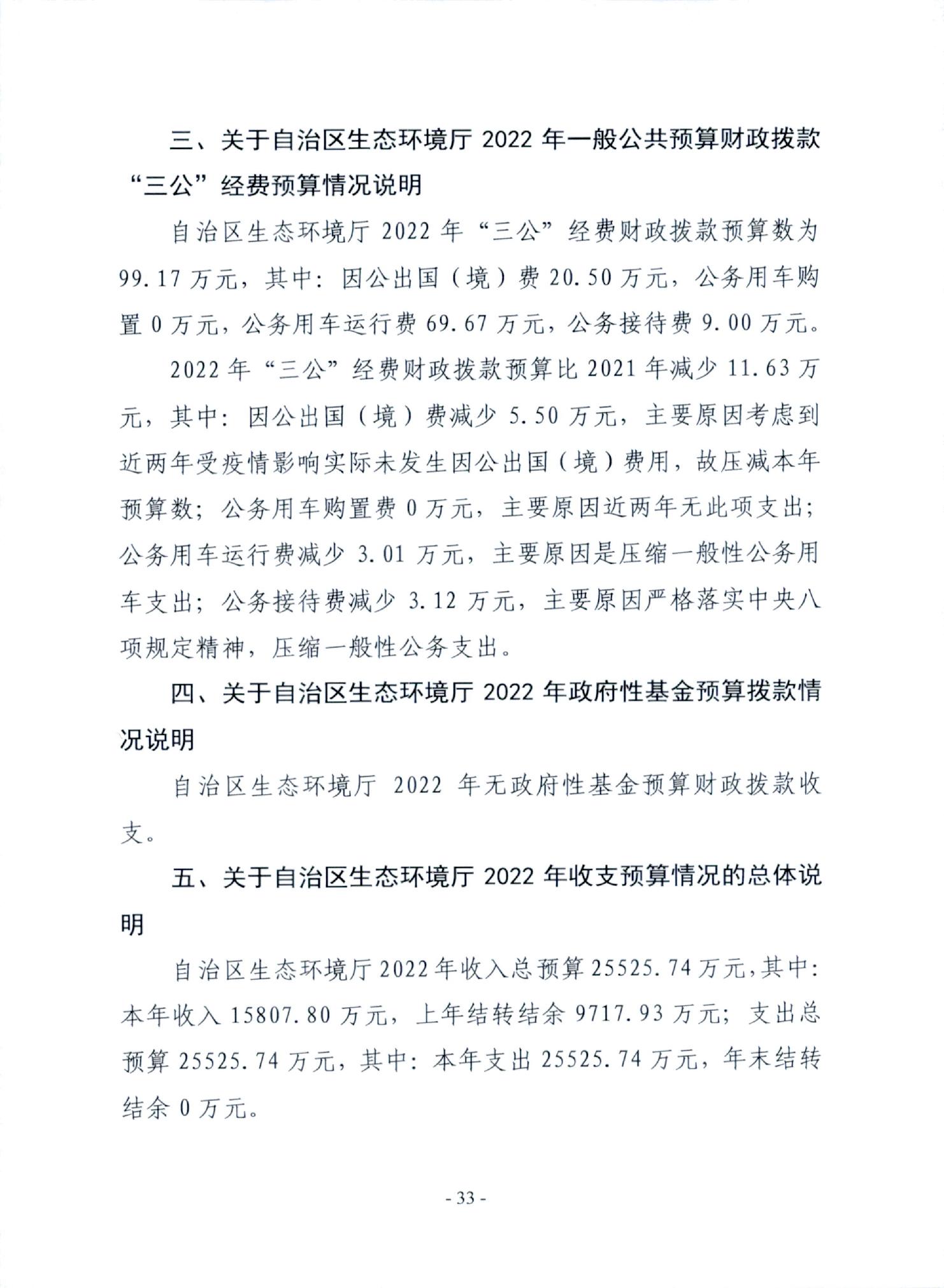
2022年自治区生态环境厅部门预算公开(汇总)
作者:
张纯
文章来源:
科技与财务处
发布时间:
2022-02-16 09:28
点击: