无障碍浏览
长者模式
首页
概况信息
党务公开
政务公开
环境质量
舆情回应
网上办事
首页
>
政务公开
>
财政公开
> 财政预决算
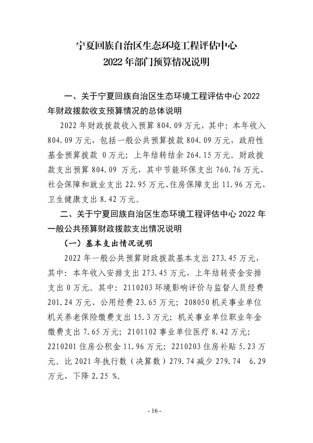
宁夏回族自治区生态环境工程评估中心2022年部门预算
作者:
文章来源:
宁夏回族自治区生态环境工程评估中心
发布时间:
2022-02-21 10:06
点击: