关于印发《宁夏回族自治区生态环境领域实施包容免罚清单(2025年版)》的通知
宁环规发〔2025〕15号
银川市、石嘴山市、吴忠市、固原市、中卫市生态环境局,宁东基地管委会生态环境局:
为进一步规范行政执法、优化营商环境,按照生态环境部《关于进一步规范生态环境执法助力优化营商环境的意见》(环办执法〔2025〕4号)要求,自治区生态环境厅编制了《宁夏回族自治区生态环境领域实施包容免罚清单(2025年版)》(以下简称《清单》),现印发给你们,请遵照执行。《清单》自2025年12月20日起施行,有效期至2030年12月19日,执行中发现的问题,请及时报告自治区生态环境厅。《自治区生态环境厅关于印发<宁夏回族自治区生态环境领域实施包容免罚清单(2022版)>的通知》(宁环规发〔2022〕5号)同步废止。
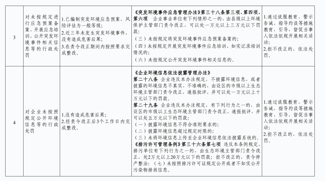
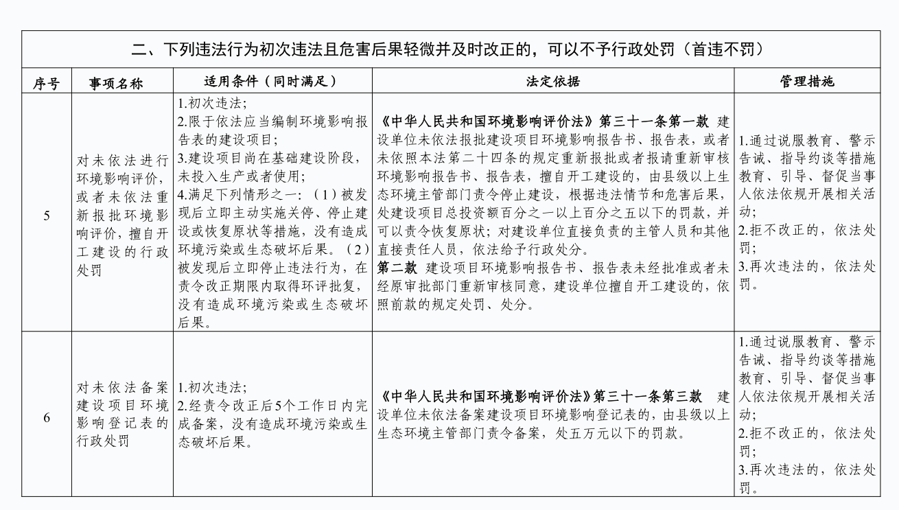
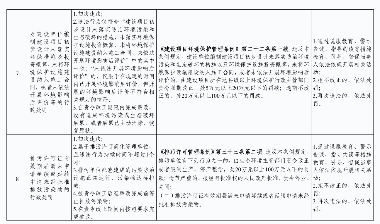
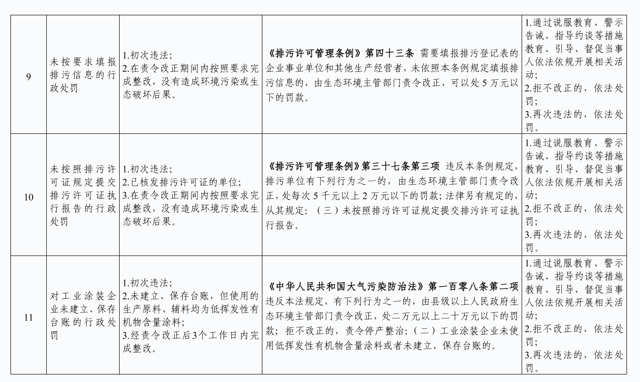
附件: 《宁夏回族自治区生态环境领域实施包容免罚清单(2025年版)》
宁夏回族自治区生态环境厅
2025年11月18日







咨询方式:宁夏回族自治区生态环境厅
电话:0951-5160713
传真:0951-5160988
邮箱:hjjczd001@126.com
相关政策解读详见:关于《宁夏回族自治区生态环境领域实施包容免罚清单(2025年版)》的政策解读
